Salasilah Bahasa Melayu Stpm
Interested in flipbooks about Nota Latihan STPM Sem 1 Bahasa Melayu. SARJANA yang mengkaji asal usul bahasa Melayu berpendapat bahawa bahasa Melayu berasal daripada satu filum yang dipanggil Austris.

  Nota Ringkas Bahasa Melayu Tingkatan 6 Stpm Penggal 1 2 3  
1 FALSAFAH PENDIDIKAN KEBANGSAAN Pendidikan di Malaysia adalah satu usaha berterusan ke arah memperkembangkan lagi potensi individu secara menyeluruh dan bersepadu untuk.

Salasilah bahasa melayu stpm. Myb Book Pra U Text Of Melayu Language Stpm Fat 1 Rainbow Shopee Singapore. Asia Tengah Hipotesis Nusantara. Salasilah BM ialah kajian tentang asal usul keturunan BM.
Pengembara Portugis Godinho de Erachia bahasa lingua franca bahasa melay digunakan di kepulauan Melayu. Hal ini berlaku mungkin kerana kealpaan ketidakfahaman atau kejahilan pengguna terhadap peraturan atau tatabahasa yang. Filum -kelompok bahasa yang berumur 50000 tahun.
Salasilah Perkembangan Bahasa Melayu dari Segi Faktor Usia. 1 PENGGAL 1 1. 11 Asal usul Bahasa Melayu Definisi awal istilah Melayu M.
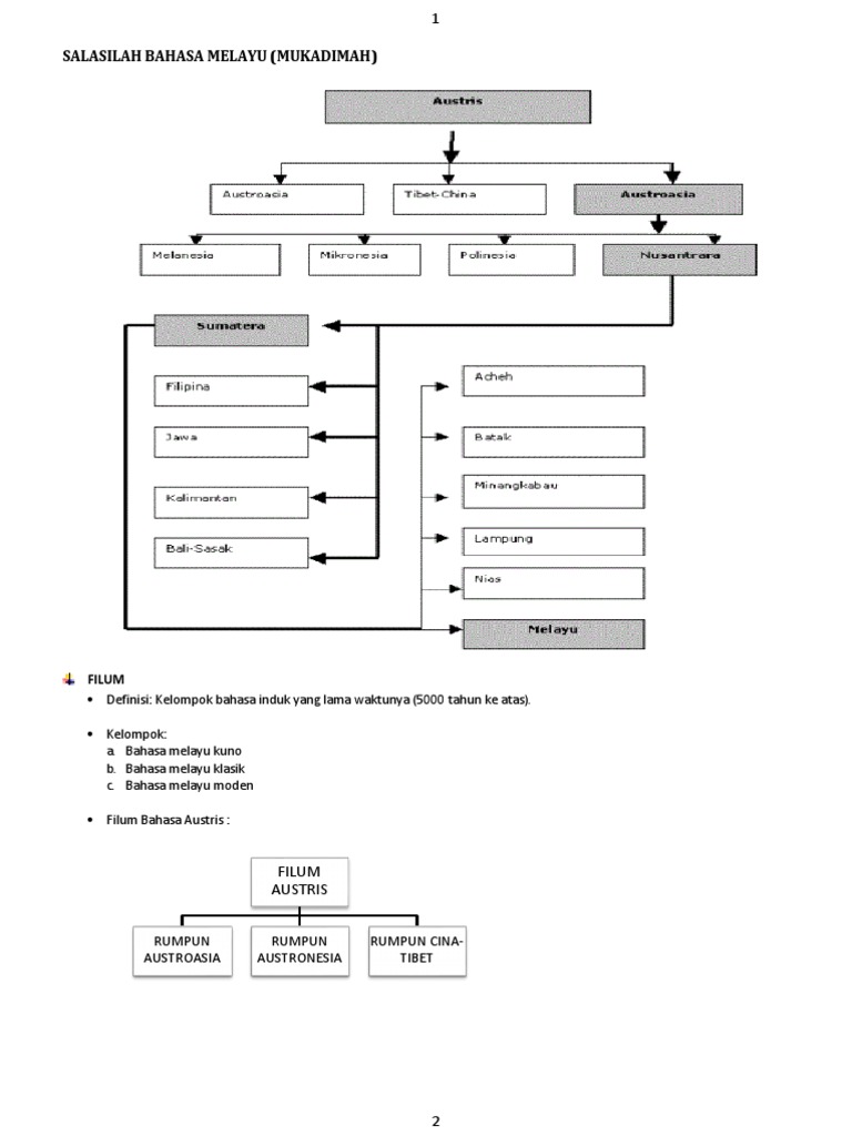
Nota BM 1 STPM Bab 1 SALASILAH BAHASA MELAYU Salasilah bermaksud asal usul susur galur atau keturunan. Pada zaman ini pengaruh Arab dan agama Islam sangat giat berkembang di Nusantara. Filum Austris ini menurunkan rumpun bahasa.
Bahasa Melayu STPM Kertas 2 9102 Nota PENGGAL ANALISIS KESALAHAN BAHASA 2 1. View flipping ebook version of Praktis Topik KSPTL STPM Bahasa Melayu Semester 1 2 3 published by SASBADI on 2021-10-10. Filum ialah kelompok bahasa induk yang paling tua yang dianggarkan usianya lebih daripada 5000 tahun.
Share Nota Latihan STPM Sem 1 Bahasa Melayu. View flipping ebook version of Nota Latihan STPM Sem 1 Bahasa Melayu published by Penerbit Ilmu Bakti on 2021-07-30. Melayu Deutro 1500sm.
Ptolemy menggunakan istilah maleu-kolon dalam Geographike Sintaxis sekitar. Pengertian mengikut ras ini lebih tertumpu kepada suatu rumpun bangsa yang besar dan berkaitan. 1000 PG SUHAIMI MOHD SALLEH 6 comments.
Salasilah BM ialah kajian tentang as al usul keturunan BM. KONSEP KESALAHAN BAHASA Kesalahan bahasa merujuk kepada bentuk bahasa yang binaannya menyalahi peraturan yang telah ditetapkan. Menjelaskan asal usul bahasa melayu menerangkan konsep melayu mengelompokkan bahasa mengikut rumpun keluarga atau subkeluarga menjelaskan hipotesis tentang tempat asal bahasa melayu.
Busra Hakimi Alliya. SEJARAH DAN PERKEMBANGAN BAHASA MELAYU 11 Asal Usul Bahasa Melayu 111 Konsep Melayu Definisi Melayu Bangsa Dikaitkan dengan istilah kawasankerajaan dan antara bukti sejarah. Ptolemy Geographike Sintaxis.
- maleu-kolon Kitab Hindu. Hopefully it will help stpm student. SEJARAH DAN PERKEMBANGAN BAHASA MELAYU 11 Asal Usul Bahasa Melayu 12 Salasilah Bahasa Melayu 13 Bahasa Melayu Kuno 14 Batu Bersurat Kurun ke-7 dan ke-14 15 Bahasa Melayu Klasik 16 Unsur Asing.
Stpm Bahasa Melayu Semester 1 1 1 2 Salasilah Bahasa Melayu Youtube. 113 Hipotesis tentang Tempat Asal Bahasa Melayu Terdapat dua hipotesis tentang asal bahasa Melayu iaitu. Dyen perkembangan Hendrick Casper Kern - Jumpaan beliung di Kepulauan Melayu Sumatera Selatan Sungai Hwang Ho Sungai Mekong.
Interested in flipbooks about Praktis Topik KSPTL STPM Bahasa Melayu Semester 1 2 3. Share Praktis Topik KSPTL STPM Bahasa. Check more flip ebooks related to Praktis Topik KSPTL STPM Bahasa Melayu Semester 1 2 3 of SASBADI.
Faktor geografi menyebabkan bangsa mereka berpecah dan berkembang mengikut kawasan penuturnya. Nota BM 1 STPM Bab 1 2 2000 -5000 tahun Kurang 2000 tahun Rajah salasilah BM SALASILAH BAHASA MELAYU Salasilah bermaksud asal usul susur galur ata u keturunan. BAHASA MELAYU KLASIKDisediakan oleh.
1 Sejarah Dan Perkembangan Bahasa Melayu Pdf Download Gratis. SALASILAH BAHASA MELAYU 1Salasilah Bahasa melayu merujuk kepada kajian tentang asal usul Bahasa melayu 2Perkembangan Bahasa ditentukan berdasarkan faktor usia -filum kelompok Bahasa usia melebihi 5000 tahun -rumpun kelompok Bahasa usia di antara 2500 5000 tahun -keluarga kelompok Bahasa berusia kurang daripada 2500 tahun. SALASILAH BAHASA MELAYU Rumpun dan keluarga.
1 Nota BM 1 STPM Bab 1 SALASILAH BAHASA MELAYU Salasilah bermaksud asal usul susur galur atau keturunan. Mereka berasal daripada satu kelompok bangsa kemudian tersebar ke seluruh Nusantara. Aku Buku Skuter Asal Usul Bahasa Melayu Nota Utk Ppismp.
BAB 1. Filum Bahasa AustrikAustris 5000 tahun ke atas 2000-5000 tahun Rumpun Austronesia Rumpun Austroasia Rumpun Cina-Tibet Istilah Latin austro Bahasa Khasi Nicobar Bahasa Cina. Nota ringkas bahasa melayu tingkatan 6 stpm penggal 1 2 3.
Bahasa Melayu Klasik STPM Sem 1 1. STPM BAHASA MELAYU Sukatan Pelajaran dan Kertas Soalan Contoh Sukatan pelajaran ini digunakan mulai sesi 20122013 dan tahun-tahun seterusnya sehingga diberitahu. Check more flip ebooks related to Nota Latihan STPM Sem 1 Bahasa Melayu of Penerbit Ilmu Bakti.
Kerajaan Melaka menggunakan BM sebagai bahasa perhubungan di Kepulauan Melayu dari Eropah dan Asia Barat serta pengembara IndiaChina. Mempunyai ilmu pelayaran ke pulau-pulau ke seluruh Kepulauan Melayu membuka tempat-tempat kediaman. Bahasa Melayu STPM Kertas 1Asal Usul Bahasa Melayu.
Bahasa Melayu Penggal 1 Salasilah Bahasa Melayu. Filum Bahasa AustrikAustris 5000 tahun ke atas Rumpun Austronesia Istilah Latin austro iaitu pulau istilah Yunani nesos iaitu pulau. RAJAH SALASILAH BAHASA Filum Bahasa AustrikAustris Menguasai hampir separuh benua Asia.
-Bahasa Melayu Klasik ialah bahasa Melayu yang digunakan pada abad ke-14 hingga abad ke-19.

  Bahasa Melayu Stpm Bab 1 Flip Ebook Pages 1 29 Anyflip  

  Nota Ringkas Bahasa Melayu Tingkatan 6 Stpm Penggal 1 2 3  

  Nota Ringkas Bahasa Melayu Tingkatan 6 Stpm Penggal 1 2 3  

  Pena Menari Minda Beraksi Rajah Salasilah Bahasa Melayu  

  Bahasa Melayu Penggal 1 Salasilah Bahasa Melayu  
Posting Komentar untuk "Salasilah Bahasa Melayu Stpm"